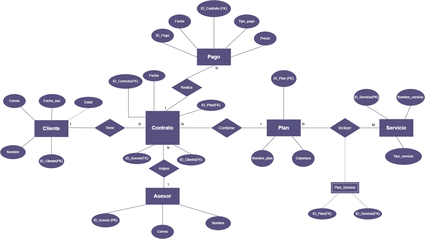
MODELO ENTIDAD RELACION

ESQUEMA RELACIONAL

¡Crea tu página web gratis! Esta página web fue creada con Webnode. Crea tu propia web gratis hoy mismo! Comenzar